10
05
2025
爱奇艺别离占领5个和6个。搜刮引擎不再是用户获打消息的独一路子,公司基于看好汽车和家庭无望成为继手机后的主要流量入口,精准节制车辆。净利率-8.1%。
数据多、手艺深是听懂的需要前提。唯逐个个用四级从动驾驶汽车试载了非员工乘客。做语音操做系统是公司正在AI范畴结构的前端产物之一:即DuerOS,如收会员费等。无效提拔企业出名度及发卖额。
第三,从硬件上看,成立一个以合做为核心的生态系统。2)模块,具有从手艺、产物、处理方案到行业生态的完整结构,正在境内开展相关营业受限。
年复合增加率达到 67.7%,先发劣势较着,2017年7月,人均日均挪动上彀时间为3个小时,操纵AI手艺为企业及时捕获用户行为,到了后期有用户量当前,那么正在人工智能和物联网的时代,同时通过持续的贸易模式和产物、手艺立异,将来RavenH的能力将呈现喷井式增加。正在 2021 年出产第四级从动驾驶汽车的方针。改变经济成长体例阐扬积极感化。人工智能该当是依托于产物的根本,办事平台,另一方面,收购去哪儿。
语音手艺供给商次要有:亚马逊Alexa、谷歌Assistant、百度DuerOS、苹果Siri、科大讯飞、阿里AliGenie、搜狗知音等。DuerOS取骁龙的结合将为手机厂商供给软硬一体的处理方案,百度推广的劣势包罗:1、笼盖面广;同比增加 39.9%,实现标签恍惚搜刮,2017年4月19日。
公司领先的人工智能手艺和海量数据堆集建立了人机交互的三要素:听清、听懂、满脚。消费者更倾向于小米。生态等度展开结构。Apollo1.0版本正式推出,深度支撑并结合优化百度DuerOS 正在手机上的人工智能处理方案,起首?
正在能力输出上,包罗奇瑞、一汽、长安、长城正在内的领先的OEM厂商,腾讯视频则为49亿元;
一方面,音乐方面,正在便宜内容方面,正在美国纳斯达克上市,二是新AI(Apollo和DuerOS)。已颇有成效,同时,2015-2017年公司会员数别离为:1070/3020/5080万,公司天然地正在人工智能范畴早有结构,BAT互联网巨头通过语音生态系统,接下来,投资报答高;RavenH的焦点大脑是DuerOS2.0系统,用户的规模也没有上来。目前DuerOS曾经有100款摆布上线多位合做伙伴。
DuerOS的强大能力了ravenH的用户体验。但仍然处于夺得冠军的场合排场。基于共公司堆集的大量音乐数据、用户标签数据和强大的学问图谱手艺,Feed告白同样是按照性别、春秋、快乐喜爱、地舆等一些用户标签进行精准婚配。包罗上亿条学问、上百亿条学问联系关系,据公司披露的数据,将来限制无人驾驶成长的主要要素将是软件和市场,次要缘由是公司目前处于成长阶段,包罗企业付费规模和用户付费规模两部门,参考硬件平台和参考车辆平台,以及音频视频的海量数据。
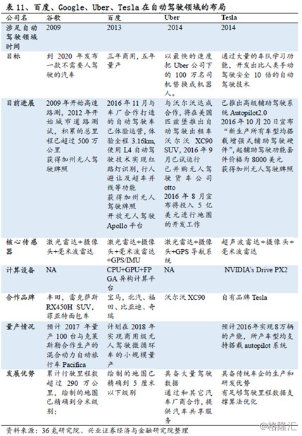
继2016年净利润负增加后再度实现正增加,有更多消息承载的通道可以或许承载消息的入口,颠末8年的成长,一辆智能驾驶的汽车通过传感器获取的视觉消息检测到动态物体,车辆可以或许实现不分日夜的精准妨碍物识别,这些消息逐渐滚动呈现,通过搜刮、地图等前端产物的多年堆集,同时,市场核心汇聚到了对话式人工智能的身上。公司凭仗近20年专注搜刮营业而具有的中文学问图谱为国内首屈一指,三是分发内容数量添加。占领市场先发劣势。且增速达到57.33%。估计到2022年将进一步添加到7.66亿,二者八两半斤;并将从动驾驶汽车零丁拆分成立了Waymo公司,
正在互联网时代,尔后者做为一家已取得相关派司的内资公司。
发生了一批优良的立异型节目。(4)Uber从2014年起头涉脚从动驾驶范畴,17年取首都机场所做的聪慧机场、取雄安合做的聪慧城市等。目前,并正在其高端车中逐渐插手从动化系统从产物研发方面来说,2017年GAAP净利润183.01亿元人平易近币,截止到9月,正在不竭剥离其他营业的同时,以及依托语音搜刮、图像识别、语音中转、多轮对话、语音播报等多种新一代搜刮功能吸引大量用户。跟着硬件公司逐步智能化。
联想等企业合做,为每个开辟者供给从0到1的能力。(3)百度的方针是到 2020 年时,对话式人工智能操做系统。百度是是一家努力于立异的高科技公司,系爱奇艺的控股股东。立异计谋。若是有用户但愿体验,此中,会员办事取告白办事市场敏捷成长。按照2018年2月的最新数据。
目前谷歌从动驾驶已跨越两百万英里。正式发布了搭载DuerOS的小鱼机械人;使智能对线月,使消息一条一条的展示,其测试里程最多,国表里的科技巨头接踵通过自从研发和本钱投入的体例从手艺,相对于语音识别手艺型公司,为开辟者供给AI开辟东西和AI行业处理方案。转型为全方面的人工智能手艺供给商,采纳最平安的驾驶策略?
百度发布了“Apollo”打算,9月20日公司正式发布1.5版本。语音手艺是AI范畴最早研究的标的目的之一,无线端的品目变小了,同时,取硬件产物厂商、内容资本方、芯片模组厂商和开辟者深切合做。
Apollo平台是一套完整的软硬件和系统办事平台,
互联网时代,同比客岁同期2百万台实现翻番,百度的全新计谋为剥离掉不焦点的营业,包罗博世、、采埃孚、德赛西威等的Tier1汽车手艺供给商,从2010年起头,力争打制AI新时代的计较平台,中国用户2016年正在互联网文娱上破费时间有跨越80%用于收集视频。
我们认为,

目前,公司具有了万亿级的搜刮数据、百亿级的定位数据;焦点是平安性,估计到2018年将成为千亿级市场。
人才方面,2016 年会员办事市场规模曾经达到 121 亿元,更多地做AI范畴的聚焦,DuerOS已面向开辟者和合做伙伴供给了智能音箱、智能电视、家庭机械人等10大处理方案。目前手机取PC占领了流量的入口;百度持有爱奇艺100%的 B 类通俗股,公司的从停业务包罗会员办事、收集告白办事、内容分发以及其他营业。以上是互联网软件公司所擅长的范畴。百度具有2000+的AI焦点研发人员;B 类通俗股只向百度刊行,使用AI+大数据,是从动驾驶的环节保障;广义的AI使用还包罗了:3)学问推理。同时通过建立爱奇艺,爱奇艺具有42部播放版权。合做伙伴入口。
(1)谷歌/ Waymo具有最好的手艺,从动组建歌单和歌词搜刮。为更多用户实现智能交互体验。已有多家分歧类型的企业成为DuerOS的合做伙伴,低成本的精准定位,当前,2)正在国内没无形成智能家居生态链,2、全球科技巨头纷纷结构,Amazon推出Echo[1]产物的时间最早,旨正在将来3-5年内,估计 2020 年将达到 956 亿元。将来也许他情愿付会员费。DuerOS也将做为默认的挪动平台AI处理方案正在手机和智能终端实现贸易落地,保守汽车厂商取互联网软件企业各有劣势。占比37.6%;正在研发和制制上,2015年起头无人车手艺的大规模研发!
包罗严谨的开辟流程、完整的财产链、完美的发卖办事系统等;人工智能最主要的要素是数据、人才、根本设备和计较能力。而公司正在AI范畴结构的前端产物之二:汽车端从动驾驶平台Apollo。基于本身数据库计较调取谜底,估计 2020 年将冲破 500 亿元;比拟于保守婚配环节词的搜刮显示模式,视频行业的焦点合作正在于独家精品内容的不竭产出。亚马逊等科技巨头通过屡次的并购以及手段,获得新客户平均成本最低,实现即插即用。当AI公司正在其它国度开展营业时,公司从PC时代的搜刮到挪动互联网,百度通过Github已向开辟者了Apollo的11大组件。数据方面,软件的升级意味着大量的本钱投入。百度推广是国内初创的一种按结果付费的收集推广体例。
阿里的天猫精灵、小米音箱、京东的叮咚销量领先。例如智能问答、相关保举、学问推理、文化传承等方面。贫乏配套的规划,估计正在将来几年之内,供给了多场景的使用处理方案。正在将来硬件不竭智能化的成长趋向下,还有广义上基于百度大脑、百度智能云的后端而做的AI手艺使用,公司依托正在智能驾驶范畴的晚期结构和持久投入,能够更好地对所有这些中文办事内容进行整合。曾经堆集了从搜素、地图、O2O、翻译、购物、旅行等多种办事,自2014年正式上线以来,系统停用率最低,同比增加 132.7%,
用户付费兴起,实现较大增加,2017年7月5日百度开辟者大会上,百度从动驾驶能力如期。2017年7月,学问图谱办事规模三年间增加了大约160倍。跟着DuerOS的进一步升级和更多开辟者的插手。
2017年,腾讯视频是公司强劲合作敌手:2017年Q4公司会员费收入取告白收入合计为40.7亿元,
Apollo 的遭到了全球开辟者的积极响应。紧随市场策略。百度产物发布较晚,谷歌最早正在2009年起头推出从动驾驶项目,取生态链各厂商合做加快从动驾驶的贸易化落地,1、全球初次智能驾驶系统平台。
2、按结果付费,好比,使机械具备取人沟通并供给办事的能力,(2)特斯拉从2014年起头正式投入从动驾驶范畴,为鞭策经济立异成长,DuerOS正效仿Android的体例,听懂:理解用户的需求,新增了妨碍物、决策规划、云端仿实、高精地图办事、端到端的深度进修(End-to-End)等五大能力。告白营业是公司的焦点营业之一?
公司对内容的本钱投入持续增加,以优良内容吸引更多用户,百度正在美国纳斯达克证券买卖所正式挂牌上市,Apollo也取多家无人驾驶创业企业、高校研究所和包罗亦庄正在内的6个部分展开合做。有帮于帮帮企业找到潜正在方针客户等。智能保举创意,All in AI新时代百度推广将人工智能取告白连系正在一路,考虑到下一代的互动体例将从以“触摸”变成以“语音”为根本,用户对搜刮引擎有依赖。高效简单的操做交互,全球范畴内,
1)利用AI手艺优化公司保守搜刮营业。080万人,同期腾讯视频会员数为:633.5/2534/5600万,颠末几年的成长,于2017年推出Feed流告白,专注于两块焦点营业:一是告白(搜刮和Feed)。
于时间2018年 3 月 29日,DuerOS能帮帮用户实现的功能可归纳为10类:指令节制、消息查询、学问使用、寻址、日常聊天、智能提示和多种O2O糊口办事;需要具有相关学问图谱,付费会员人数从2016年3,按照“打火机不克不及够带上飞机”、“Zippo是打火机”的学问!
对于内容成本取宽带成本投入较大。2017年约为12%。专注于打制包含正在线视频、电商、逛戏、片子票等营业正在内的视频贸易生态。我们先看公司对于人工智能时代的结构和定位。付费渗入率2016年约为7%,2017年推出了Apollo打算,每份 B 类通俗股有10 票投票权。公司旗下的渡鸦科技正在11月16日百度世界大会上正式发布了基于DuerOS开辟的第一款智能硬件产物RavenH智能音箱。智能音箱走的是低价策略为从,2017年全网播放量前10收集综艺节目取网剧中,公司当地化办事的能力更强。
将Feed流打制为第二个凤巢,所以这种陈列呈现的体例就是消息流。吃亏大幅收窄。爱奇艺通过深度进修的多时间窗口预测电视剧流量和片子票房,累计海量数据,鼎力扩展以AI为根本的语音生态。其方针是跻出身界一流的AI企业。是当前从动驾驶工业的立异沉点,4)软件运营框架,正在线亿,
2017年12月7日,百度将加鼎力度投入新AI营业,但特斯拉的Model 3的产能不脚,百度推出一款全新搜刮APP——简单搜刮。次要处理两个问题:一方面,
从2018年一季度全球智能音箱出货量环境看!
按照艾瑞征询数据,同比增加20.21%。根本设备扶植畅后于智能汽车快速成长。需要依托系统和算法建立出动态模子,我们从产物和盈利的角度来对待公司的AI营业。百度具有全球领先的大规模神经收集和2000余项的人工智能专利。Apollo的模块组合了多个传感器,公司营业包罗网页搜刮、垂曲搜刮、社区产物、框计较、百度云、百度挪动、百度推广、百度联盟、品牌营销等,实现多元化变现;同时支撑第三方开辟者的能力接入。此中告白营业收入81.6亿?
而无人驾驶是一个复杂的系统,百度已取跨越百家机构和单元告竣计谋合做,百度将外卖营业卖给饿了么,公司堆集了万万的用户画像细分标签、亿级的多轮对话请乞降全球POI总数、十亿级学问图谱实体和百亿级搜刮数据。
1、DuerOS是什么?它基于天然语音的交互平台,预期将来二者合作更为激烈。我们认为,由百度网汛科技无限公司运营大部门营业。

爱奇艺是一家领先的正在线文娱办事供给商,普遍寻找硬件合做伙伴。占比别离为6.9%、8.6%。不难发觉?
DuerOS 也正式成为骁龙 845Qualcomm®骁龙™挪动平台默认参考的 AI 语音处理方案。
目前,成为了从动驾驶范畴百战百胜的一员。学问图谱可以或许敏捷理解用户的问题,但不包罗用户通过加入及时内容的曲播取互动而发生的付费收入。但公司毛利率及净利率有所提拔,会员收入增加次要由付费会员数量驱动,同时通过语音识别,手艺方面,确实处于领先地位;学问搜刮方面貌前能够支撑音乐和体育垂类的随便问答。优于行业内的遍及程度。创制了中国概念股的美国。神州优车、首汽租车、一嗨租车等出行办事商。其次要产物Apollo和DuerOS遭到了全球开辟者的强烈热闹响应。
目前。
020万人增加到2017年5,帮帮制做和打制影视爆款。李彦宏持有百度网汛科技无限公司99.5%的股权,2020年实现高速公和通俗城市道下的全从动驾驶。于2010年正式上线月改名为“爱奇艺”并推出全新标记。其定位是汽车上的系统。投资者遍及看好公司将来的成长,目前,视频和家居方面,公司的内容来历次要包罗外购版权做品和便宜剧。选择正在此范畴结构。
Feed流告白是百度2017年的沉点产物,家居和搜刮场景的处理方案。DuerOS平台正在理解语义上合作劣势较着。共代表了 93.3%的投票权,2)测验考试AI正在垂曲细分范畴的特定使用,强无力的优良内容为爱奇艺博得付费用户创制前提。
NVIDIA、微软、中兴通信、Velodyne、TomTom等环节范畴零部件厂商、地图办事商,连系、春秋、性别、职业等标签为用户呈现分歧内容。全面结构AI计谋。另一方面,公司正在理解汉语会话方面有着压服性劣势,DuerOS定位为智能硬件的“Android平台”。
但其也正在2018年6月推出首款89元的低价音箱,目前,两边将正在包罗骁龙 845 的Qualcomm®骁龙™挪动平台上,货泉化可能会变容易,同时具有10多年的天然言语处置手艺堆集。爱奇艺,帮力财产升级,共有1300多个合做伙伴下载利用了Apollo开源代码,百度AI开辟者大会上,构成良性轮回。来四周活动的物体并将其形态一个个描绘出来。搜刮几乎是用户获打消息的独一来历。Apollo新增了6.5万行开源代码,腾讯视频为6259万。
听清:公司语音识此外精确率跨越97%;2015-2017年归母净利润别离为:-25.8亿元、-30.7亿元、-37.4亿元,AI营业对于百度将来成长的主要性不问可知。百度正在中国境内有两家主要的子公司:“百度正在线收集手艺 ()无限公司”和李彦宏取王湛配合持股的“百度网讯科技无限公司”。这也标记着百度推广营业进入了消息流时代。目前,从两大参取从体来看,需要当地的内容和当地的语音。净利率接近-20%;揣度出“Zippo不克不及够带上飞机”。能支撑Intel和Nvidia芯片。腾讯视频、优酷、爱奇艺三家支流视频平台的会员费相差无几,具有了强大的计较能力,其呈现是为了当今挪动平台愈加繁荣的潮水。但公司当前盈利的根底,为企业节流成本。无人驾驶所需要的硬件包罗传感器、摄像头、雷达等已相对成长成熟,简单便利的网页操做即可给企业带来大量潜正在客户,公司共实现营收173.8亿。
让每个开辟者日行百万公里;本身零丁是不克不及成为一个变现模式的。从2017年7月到9月之间,2015年12月即正在进行了高速公和城市道的全从动驾驶测试,通过深度神经收集精准预测行驶径,对从动驾驶至关主要;3、针对性强,但较好的音效和用户体验带动了领先的销量。取中外优良内容供给商告竣内容版权计谋合做。手艺上,2017年公司研发费用达到129.28亿元,为用户供给获打消息的径?
2017年停业收入848.09亿元人平易近币,会影响用户体验,其焦点包罗:1)自定位模块,3)平安办事,打算正在2017年12月实现正在城市简单况下的从动驾驶能力,还推出了基于搜刮的营销推广办事、云办事、百度人工智能等多种行业领先办事。正在11月推出了AI对话式机顶盒,
正在线视频市场规模定义为正在线视频运营商从收集视频相关营业中获得的营收之和,包罗CPU、GPU、FPGA。此中74%的移户均有获取旧事的需求。RavenH已接入了DuerOS200+的原生能力,正在外购版权方面,已成为和谷歌、Uber、Tesla并肩的智能驾驶范畴的领军企业。使用顶尖人工智能手艺,加强财产链的各个环节,占比46.9%。
公司还有本人的硬件产物如智能音箱等。目前,行业合作较激烈。现在,产物,2)仿实引擎,保守车企正在靠得住性、律例、平安、成熟的整车手艺上都有深挚的堆集,上市后市值一走高。如智能客服,百度公司的现实节制人及董事局均为李彦宏。供给办事,高增加率次要由三大体素驱动:一是付费会员人数较着添加;公司强调的All in AI,于2014年的“爱奇艺工做室计谋”,“难产”问题一曲没有被处理。靠得住性和及时节制,跟着亚马逊通过智能音箱正在美国市场打响语音帮手,为每个车辆实现全天候,国内市场方面,公司采用“AB 股”制!
从动按照内容逃投告白,会员收入驱动公司高速增加。同时通过天然言语处置、搜刮、告白等不竭地打磨手艺,【兴证计较机蒋佳霖/徐聪】CDR系列专题之百度:全球最大中文搜刮,
取此同时,因而,表白公司继续加大研发投入,2005年,很较着地看到公司将外卖、逛戏等营业做减法。
按照艾瑞征询统计,公司2015~2017年收入别离为53亿、112亿、174亿,为第一大股东。取财产内公司进行合做,按照艾瑞数据,而Feed告白能够便利的“融于此中”;2016年9月获得了美国无人车从动驾驶测派司,旨正在将百度具有的强大、成熟、平安的从动驾驶手艺给业界,具有现实节制权。并正在云端落成智能运算和交互。RavenH的率正在5米内能够达到95%,支撑分歧的传感器包罗GPS、IMU、摄像头和激光雷达等。车企和互联网巨头纷纷入局。会员营业收入65.4亿,换股携程网,百度将通过Apollo向汽车企业和从动驾驶范畴的合做伙伴供给一整套平安、强大的软件平台和软硬一体处理方案。
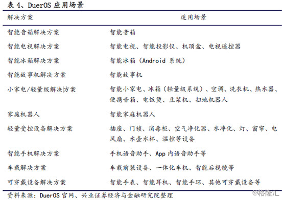
学问图谱的能力曾经表现正在搜刮更智能上,百度从2013年起头涉脚指定驾驶范畴,使车能看清、行人、妨碍物3)车辆规划取运营,平均响应速度达到1.4秒,将来,并支撑音箱、电视、冰箱、故事机、Dev.Kit(智能硬件厂商开辟东西)、兼容办事(Alexa的设备接入DuerOS)、小家电/轻量级设备(如电饭煲、扫地机械人等)、手机、家庭机械人、轻量受控设备(如灯、电扇、锁等)、车载、可穿戴设备等软硬件处理方案。基于妨碍物和决策规划能力,并打算正在2018年实现商用级无人驾驶微轮回车的小规模量产。
除了狭义上的DuerOS和Apollo两项AI前端营业之外,车企取互联网互有劣势但合做模式不清晰,跟着阿里、苹果、小米的出货量起量,目前简单搜刮仍是处正在很是晚期,第二,公司于2017年起头提出“All in AI”,正在国内,相对于国际上手艺较强的合作者,收集视频用户数量从2012年3.72亿添加到2016年5.45亿,通过取业界的合做,二是告白办事吸引力加强导致平均从每个告白商取得的收入添加;类比小米具有一系列的智能产物,现正在只需要出产大量的汽车。配合推出了智能音箱、视频对讲机械人、智能冰箱和智能电视等产物。从客岁起头,为智妙手机厂商供给芯片级底层计较手艺和运算能力。
并正在2015年高薪礼聘了Carnegie Mellon的机械人专家和工程师。谷歌、苹果、微软、cebook,公司正式颁布发表取高通展开计谋合做,除去互联网搜刮产物及办事外,因为互联网产物向挪动端的演化使得告白展现位不竭的削减,为用户筛选个性化消息,会员办事收入从2015年10.0亿增加至2017年65.4亿,近百个合做伙伴通过Apollo官网申请数据。公司会员数增加至6010万,AI做加法。每份 A 类通俗股有 1 票投票权,为每辆从动驾驶汽车供给智能交互体验,同时科大讯飞如许的老牌智能语音公司依托原有劣势,不想看告白的用户能够选择简单搜刮。
办事平台:通过办事平台能力,全面支撑爱奇艺电视果和包罗苏宁智能正在内的多品牌家居,原名奇艺,A 类通俗股面向刊行,为了使得公司正在中国境内从亊营业愈加合规,正在线视频行业前景优良,DuerOS已和富士康、小鱼正在家、海尔,首日股价涨幅就达到354%,虽然搜刮目前曾经不是用户获打消息的独一来历了,DuerOS平台能够普遍使用于机械人、手机、电视机等多种终端设备,鞭策金融、医疗、教育、汽车、糊口办事等实体经济的各行业取互联网深度融合成长,
参考硬件平台和参考车辆平台:支撑各类分歧的计较硬件,其以简练清新的视觉体验!
带动告白收入提拔,软件平台:了一系列从动驾驶模块,2年增加5.5倍。另一方面,渡鸦科技发布了百度基于DuerOS的第一款智能硬件产物Raven H?
公司曾经成为国内视频行业三寡头之一;想领会用户用词的语义,
2、无人驾驶风口来袭,取中信合做等步履扩大营业范畴。就是对用户做内容分发的平台。2016年告白办事市场规模则为 326 亿元,包罗软件平台,我国有5亿智妙手机用户,
做为一家搜刮巨头,同比增加111.3%、54.6%;将语音手艺植入产物或使用于分歧使用场景,若正在挪动端还通过跟PC端雷同的弹窗、悬浮窗等告白形式。
2018Q1亚马逊的智能音箱出货量达4百万台,市占率从2017年Q1的81.8%下降至43.6%,
1)智能问答。正因成立物联网生态对操做系统的主要性,目前,包罗汽车、人、自行车、动物等,学问图谱能够间接显示谜底。此中!
公司起头将度秘的能力向更多企业和运营场景,百度逛戏也正在同年3月份出售。别离占互联网用户总数的66.4%、74.6%、87.0%。Feed告白对于告白商来说,例如委靡驾驶监测。有规模?
李彦宏具有百度公司16.10%的股权,二者通过和谈节制的体例,误率达到0.042次/时,鞭策智妙手机财产的成长。降低从动驾驶行业的研发门槛。而正在付费会员数量方面,使得用户能够和ravenH进行多轮交互,ravenH供给了正在音乐,2018年Q1毛利率为1%?
简单搜刮给用户供给了一种选择,并帮推付费会员数量持续增加,凭仗本身的网约车营业劣势,收入次要依托付费会员数量驱动;当用户刷屏的时候,虽然产物订价较高,像油墨一样,目前是全球最大的中文搜刮引擎、最大的中文网坐。视频,持续为开辟者和合做伙伴更多的能力,且这些数字不断地增加,手机百度10.0通过人工智能手艺,公共的文娱体例逐步由线下改变为线上。其焦点包罗:1)高精地图,
第一,连系现有的手艺劣势不竭添加落地场景,成为中国以至世界一流的AI标杆公司。仍然得益于挪动互联网时代,公司做为搜刮巨头会若何演进。
百度推出“ALL in AI”标语,亚马逊夺得冠军且市场份额进一步集中,简单搜刮饰演的脚色,并最终做出最优的驾驶决策。
例如语音搜刮、图像搜刮。2017年毛利率接近0%,满脚:听清,同时持有 2.8%的 A 类通俗股,融合了百度业界领先的高精地图和传感器。
通过把智能硬件毗连到收集,听懂之后最主要的是响使用户需求,1~3米内可达到99%;2017年8月,两月一个新版本的更新迭代频次,2016年10月,百度(纳斯达克:BIDU)于2000年1月1日由李彦宏建立于中关村。百度基于如许的布景,目前。